
受到人形机器人概念的市场炒作影响,9月22日,股价长期低迷的云南旅游已经收获4连板,9月以来股价涨幅超55%。但根据公告,目前公司机器人相关合作尚处于前期阶段,能否顺利落地推进存在不确定性。
云南的旅游资源全国闻名,但是作为上市公司的云南旅游近年来经营业绩却不断走低,连续4年亏损总额超10亿元,今年上半年延续颓势,营收大降六成亏损近亿元。如何让顶级旅游资源转化为光鲜亮眼的业绩,云南旅游需要沉下心找到破解之策。
搭上机器人概念达成四连板
云南旅游近期股价大涨,市场分析主要是搭上了人形机器人概念,其子公司华侨城文旅科技与浙江人形机器人创新中心达成战略合作,推动机器人产品在文旅场景落地应用,助力打造更具沉浸感、互动性的文旅体验项目。
据云南旅游官微9月16日消息,华侨城文旅科技与浙江人形机器人创新中心9月13日签署战略合作协议。根据协议,双方将围绕三大方向深化合作:一是共建联合创新实验室,组建联合研发团队,聚焦文旅场景机器人核心技术研发,攻克高动态全身协同控制、多模态空间智能感知、情境化拟人交互等关键技术难题;二是推动机器人产品在文旅场景的落地应用,重点开发适用于主题公园、景区的机器恐龙、互动NPC机器人,以及提升游客体验的零售服务机器人,并推动研发成果在文旅行业落地;三是建立人才交流与联合培养机制,共同培育文旅机器人领域专业人才,为行业发展注入新动能。
企查查信息显示,浙江人形机器人创新中心成立于2023年,注册资本6177万元,由宁波市政府与浙江大学智能系统与控制研究所熊蓉教授团队联合组建,重点开展人形机器人智能感控技术研究和整机系统研发,全力打造集人形机器人技术研发、成果转化、人才培养及产业发展、产业辐射于一体的综合性创新平台。
根据云南旅游22日盘后发布的异动公告,目前,双方合作尚处于前期阶段,该事项预计对公司当期损益不会产生重大影响,后期能否顺利落地推进存在不确定性。另外,公司目前尚不具备机器人整机设计或生产能力。
图源:公司公告但是这个消息显然对云南旅游的股价形成了利好,投资者热捧云南旅游。从9月17日起,公司股价就开始收获涨停,9月18日、19日继续涨停。经过一个周末,9月22日云南旅游以超8%的涨幅开盘,随后迅速拉升至涨停,此后虽然有开板,但截至收盘仍成功封板,目前云南旅游股价8.09元/股,总市值81.91亿元。
随着国庆中秋假期临近,旅游市场对“超级黄金周”预期火热。最近一段时间,A股旅游板块持续活跃,多股迎来大涨。数据显示,云南旅游9月以来涨幅已经超过55%。
上半年营收降六成亏损近亿元
资料显示,云南旅游股份有限公司(简称云南旅游)成立于2000年,于2006年在深交所上市,总部位于昆明市,公司主营业务涵盖旅游文化科技、文旅综合体运营、旅游综合服务三大业务板块。
公司作为深耕云南多年的综合性旅游上市公司,依托华侨城集团央企品牌影响力、云南独特旅游资源禀赋、央地联动协调发展模式,以及公司自身全产业链开发运营能力,打造了昆明世博园、世界恐龙谷、云旅汽车、世博出租、“恐龙来了”恐龙真品化石全国巡展等优质品牌产品。
虽然拥有稀缺的旅游资源,但是在业绩上,云南旅游却没有将优势转化为利润。营收方面,公司在2018年达到高点后就快速下滑,这几年营收规模缩水较严重,2024年公司的营收5.57亿元,仅相当于2018年营收的18%左右。
图源:同花顺iFinD归母净利润方面,公司的表现更加惨淡。最近10个年度,公司归母净利润仅有两个年度超过1亿元,而且最近4个年度都处于亏损状态,4年亏损合计超过10亿元。2024年,公司亏损2810.15万元,同比已经是大幅减亏。
图源:同花顺iFinD今年上半年,云南旅游的经营情况仍不容乐观,继续亏损。
云南旅游2025年半年报显示,上半年,公司实现营收1.17亿元,同比减少61.22%,近14年来中报营收首次低于2亿元。归母净利润亏损9691.99万元,同比减少110.85%,连续4年中报亏损。
图源:公司2025年半年报对于业绩下滑,公司半年报中表示,报告期内项目未能如期签约,文旅科技板块收入下降。受制于政策性发展影响,旅游综合项目投资需求放缓,加之旅游消费模式出现较大变化,上游客户经营承压,导致文旅游乐设备需求萎缩,对公司文旅科技业务板块产生较大冲击。
财报显示,最近几年,公司文旅科技板块的营收占比均在50%以上,是公司的主要驱动力,然而今年上半年,公司文旅科技板块营收仅有2280.45万元,占比19.54%,缩水严重。
与之相对的是,旅游综合服务(景区经营)板块和文旅综合体运营(交通运输)板块的营收占比分别超过41%和39%,但是营收规模同比分别下滑了22.05%和8.19%,毛利率则分别下滑18.80%和6.46%。
图源:公司2025年半年报股东减持,诉讼仲裁多发
业绩下滑只是云南旅游的尴尬之一,股东减持行为也给此前长期股价低迷的公司带来了较大压力。
公司于6月11日披露了《关于公司董事减持股份的预披露公告》。持有公司3.87%股份的董事李坚计划减持公司股份不超过9796251股,占本公司总股本比例的0.9676%。7月5日,公司公告称,李坚已于7月3日通过大宗交易方式减持9796251股,占公司总股本的0.9676%,减持均价5.15元/股,套现约5045万元。本次减持后,李坚持股数量降至2938.88万股,均为限售股,占总股本比例2.90%,不再持有无限售流通股。两次公告前后,公司股价都出现了较大幅度的下跌。
图源:公司公告此外,公司半年报还显示,第五大股东文红光报告期内减持了9938755股,目前持股比例降到1.92%。
另外,公司及子公司还陷入多起大额仲裁和诉讼纠纷中。
公司在今年2月发布公告,海力控股集团有限公司与公司的全资公司云南旅游汽车有限公司所属全资公司云南云旅交通投资开发有限公司发生合同履行纠纷,海力控股就该合同纠纷向昆明市中级人民法院提起诉讼。因云旅交投认为海力控股存在违约,对案件提起反诉。近日,公司收到昆明中院出具的《民事判决书》,判决由云南云旅交通投资开发有限公司支付海力控股集团有限公司工程款1.18亿元及预期利息等。
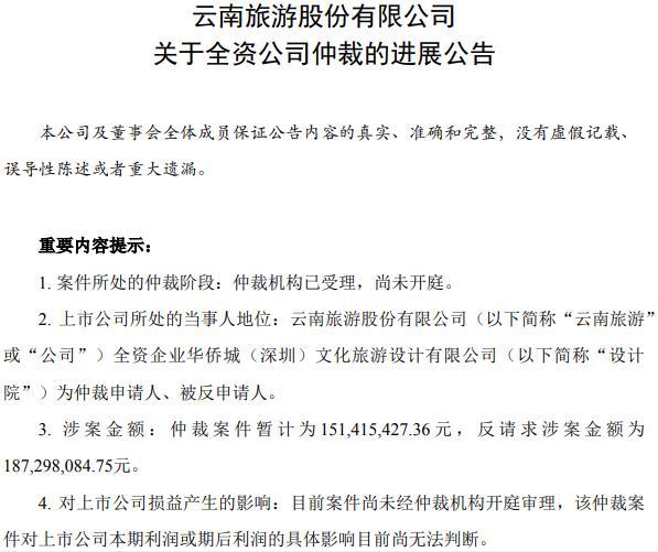
根据公司7月26日发布的公告,公司全资企业设计院就永州湘源文化旅游有限公司(以下简称“永州湘源”)未按照合同约定支付款项事宜向中国国际经济贸易仲裁委员会提起仲裁,仲裁案件金额暂计为1.51亿元,该仲裁立案已获受理,尚未开庭审理。设计院于近日收到通知,中国国际经济贸易仲裁委员会决定受理永州湘源提出的反请求申请,对方请求退回1亿元启动资金及支付占用费2304.67万元等多项费用,涉及金额合计1.87亿元。目前案件尚未经仲裁机构开庭审理。
图源:公司公告同时,公司披露了截至今年7月26日,连续12个月内公司及下属子公司发生的未披露诉讼/仲裁事项,涉案金额累计发生额合计约9647.42万元,占公司最近一期经审计净资产约6.79%。
就公司股价大涨、业绩萎靡等问题风口财经联系云南旅游采访,截至发稿时尚未收到公司回复,风口财经将持续关注公司动态。
(大众新闻·风口财经记者 刘建)
(本文观点仅供参考,不构成投资建议,投资有风险,入市需谨慎!)
海量资讯、精准解读,尽在新浪财经APP
天创优配官网提示:文章来自网络,不代表本站观点。